This website works better with JavaScript
صفحهٔ اصلی
گشتوگذار
راهنما
ورود
torambo.com
/
Momentum-Apps
دنبال کردن
2
ستاره دار
0
انشعاب
0
پروندهها
مشکلات
0
درخواست واکشی
0
ویکی
درخت:
eeb211c07a
شاخهها
تگها
dev
feat/nfc-maker-type4
Momentum-Apps
/
nrf24scan
/
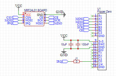
scheme.png
scheme.png
22 KB
تاريخچه
خام