This website works better with JavaScript
Home
Verkennen
Help
Inloggen
torambo.com
/
Momentum-Apps
Volgen
2
Ster
0
Vork
0
Bestanden
Issues
0
Pull-aanvragen
0
Wiki
Boom:
b5c6065a21
Aftakkingen
Labels
dev
feat/nfc-maker-type4
Momentum-Apps
/
nrf24scan
/
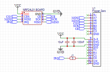
scheme.png
scheme.png
22 KB
Geschiedenis
Ruwe