This website works better with JavaScript
Home
Explore
Help
Sign In
torambo.com
/
Momentum-Apps
Watch
2
Star
0
Fork
0
Files
Issues
0
Pull Requests
0
Wiki
Tree:
8a911b7ceb
Branches
Tags
dev
feat/nfc-maker-type4
Momentum-Apps
/
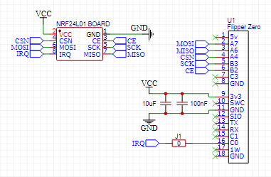
nrf24scan
/
scheme.png
scheme.png
22 KB
History
Raw