This website works better with JavaScript
Inicio
Explorar
Ayuda
Iniciar sesión
torambo.com
/
Momentum-Apps
Seguir
2
Destacar
0
Fork
0
Archivos
Incidencias
0
Pull Requests
0
Wiki
Árbol:
88a32ff5e4
Ramas
Etiquetas
dev
feat/nfc-maker-type4
Momentum-Apps
/
non_catalog_apps
/
nrf24scan
/
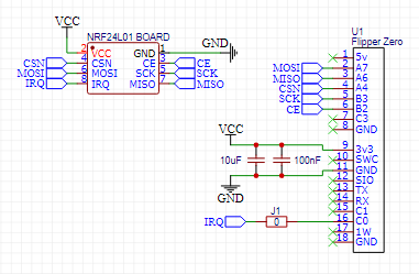
scheme.png
scheme.png
22 KB
Histórico
Raw