This website works better with JavaScript
首页
发现
帮助
登录
torambo.com
/
Momentum-Apps
关注
2
点赞
0
派生
0
文件
工单管理
0
合并请求
0
Wiki
目录树:
5c56445a4e
分支列表
标签列表
dev
feat/nfc-maker-type4
Momentum-Apps
/
nrf24scan
/
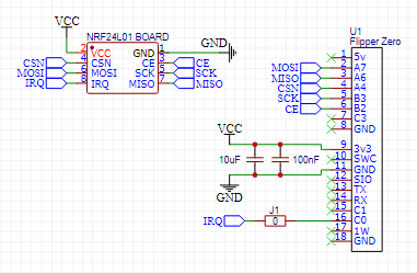
scheme.png
scheme.png
22 KB
文件历史
原始文件