This website works better with JavaScript
Accueil
Explorer
Aide
Connexion
torambo.com
/
Momentum-Apps
Suivre
2
Voter
0
Fork
0
Fichiers
Tickets
0
Pull Requests
0
Wiki
Aborescence:
47a502bcc1
Branches
Tags
dev
feat/nfc-maker-type4
Momentum-Apps
/
non_catalog_apps
/
nrf24scan
/
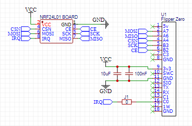
scheme.png
scheme.png
22 KB
Historique
Raw