This website works better with JavaScript
Página Principal
Explorar
Ajuda
Iniciar Sessão
torambo.com
/
Momentum-Apps
Vigiar
2
Colocar Estrela
0
Fork
0
Ficheiros
Problemas
0
Pull Requests
0
Wiki
Árvore:
45137ee891
Ramos
Etiquetas
dev
feat/nfc-maker-type4
Momentum-Apps
/
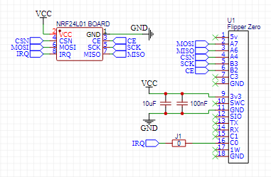
nrf24scan
/
scheme.png
scheme.png
22 KB
Histórico
Em bruto